用常用的 AI 反推得到提示词
根据提供的参考图,分析图片内容,生成一份详细的文本提示词,包括关键元素、场景、构图、色彩色调、画面风格、背景要素,能够指导 AI 生图工具创作类似作品,字数在 200 个字以内,组合成一段话。
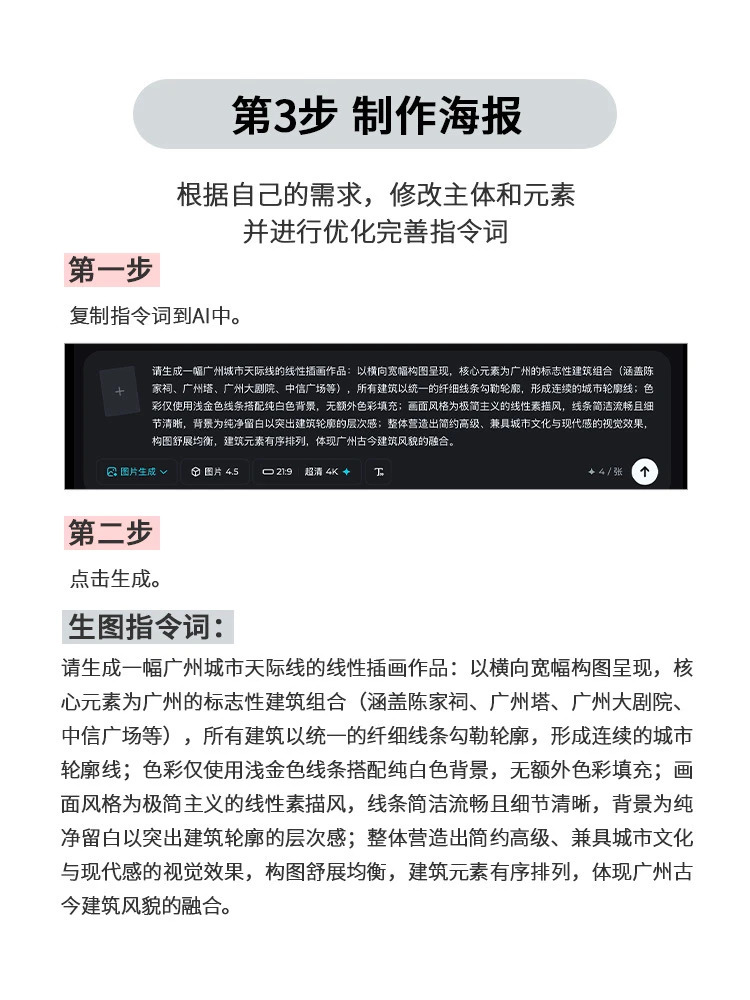
请生成一幅苏州城市天际线的线性插画作品:以横向宽幅构图呈现,核心元素为某城市的标志性建筑组合(涵盖传统古建、现代高楼及地标性公共建筑),所有建筑以统一的折线线条勾勒轮廓,形成连续的城市轮廓线;色彩仅使用淡金色线条搭配纯白色背景,无额外色彩填充;画面风格为极简主义的线性素描风,线条简洁流畅且细节清晰,背景为纯净留白以突出建筑轮廓的层次惑;整体营造出简约高级、兼具城市文化与现代感的视觉效果,构图舒展均衡,建筑元素有序排列,体现城市古今建筑风貌的融合。
反推指令词参考:
请根据我提供的参考图,分析图片内容,生成一份详细的文本提示词,包括关键元素、场景、构图、色彩色调、画面风格、背景要素,能够指导 AI 生图工具创作类似作品,组合成一段话
_2_设计泽西_来自小红书网页版-600x800.jpg)














声明:本站所有文章,如无特殊说明或标注,均为本站原创发布。任何个人或组织,在未征得本站同意时,禁止复制、盗用、采集、发布本站内容到任何网站、书籍等各类媒体平台。如若本站内容侵犯了原著者的合法权益,可联系我们进行处理。





评论(0)